首页
新闻
政务
服务
互动
当前位置:
首页
>
政务公开
>
信息公开目录
索引号:
000014349/2021-00002
文号:
发布机构:
市农业农村局
主题分类:
农业林业水利
组配分类:
政策解读
发文日期:
2021-01-26
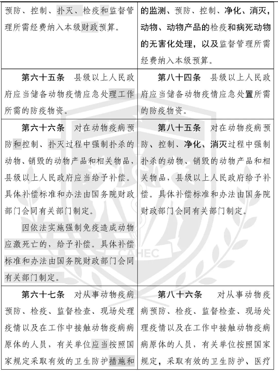
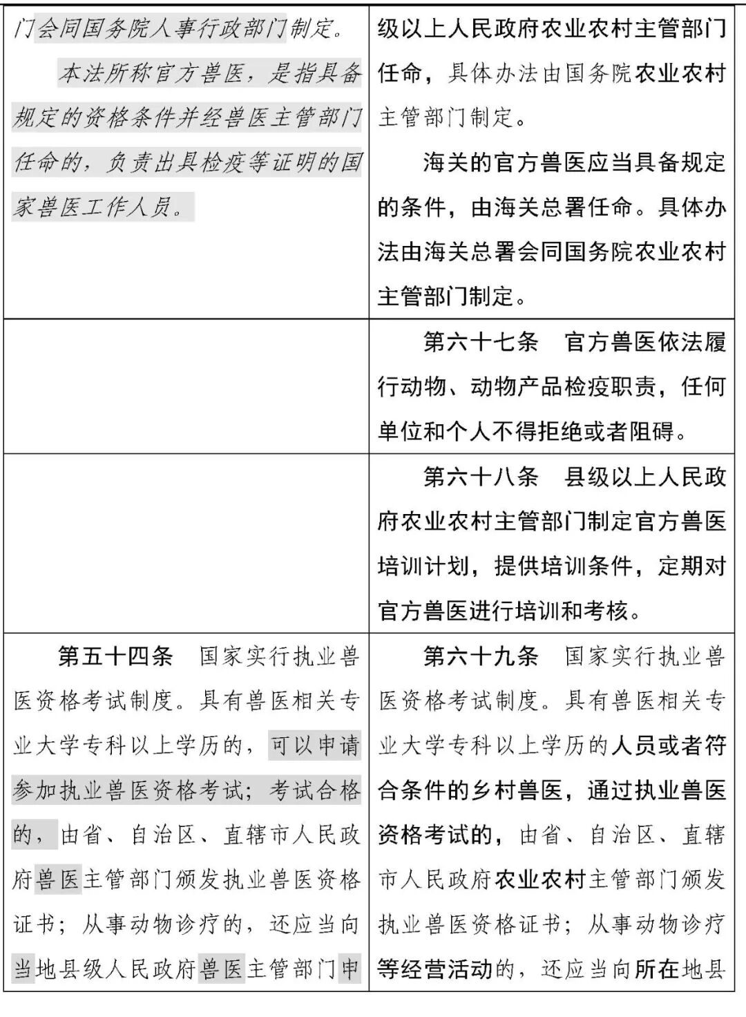
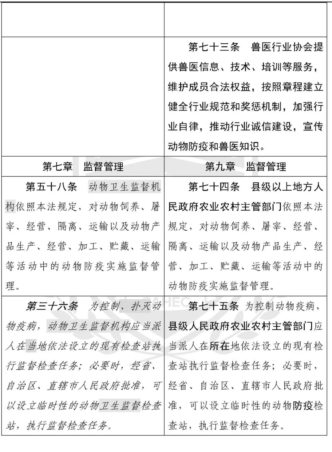
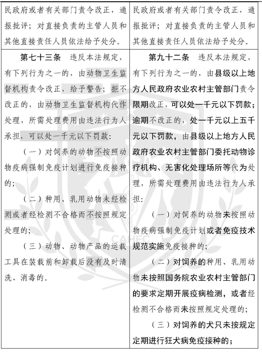
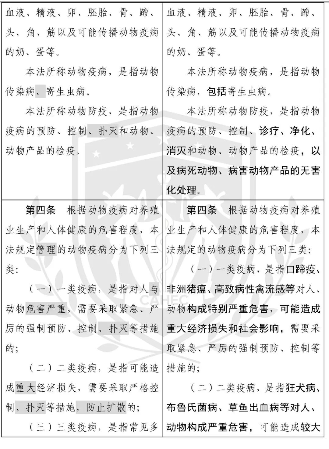
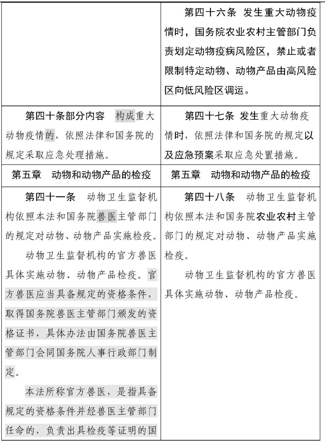
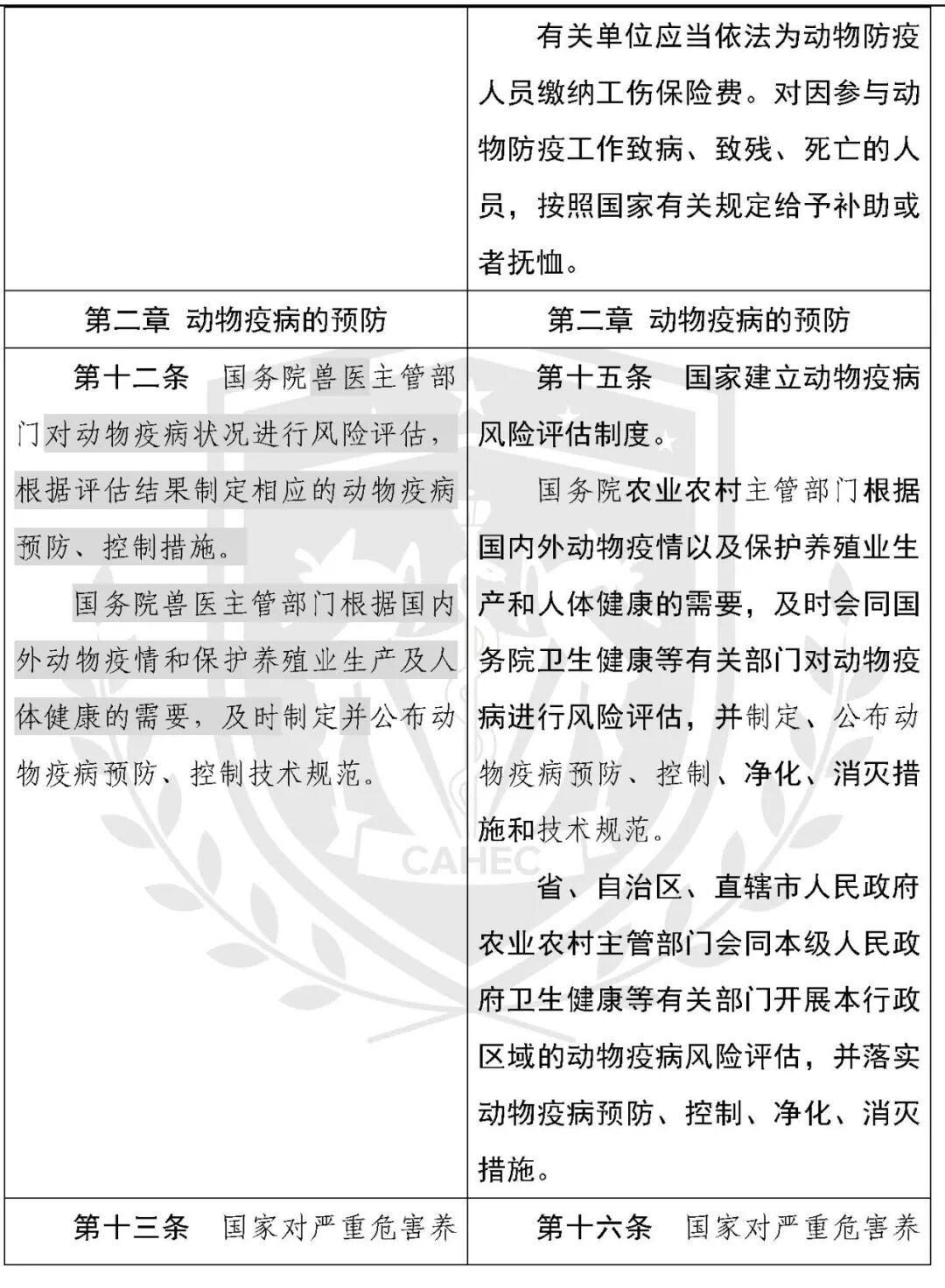
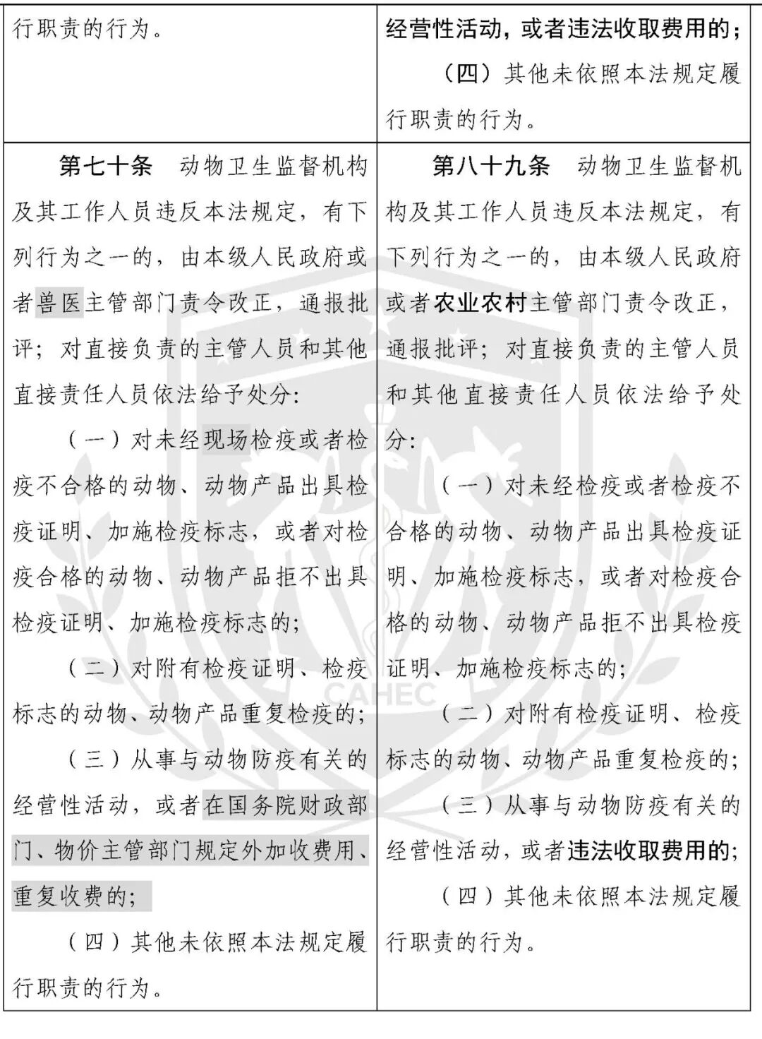
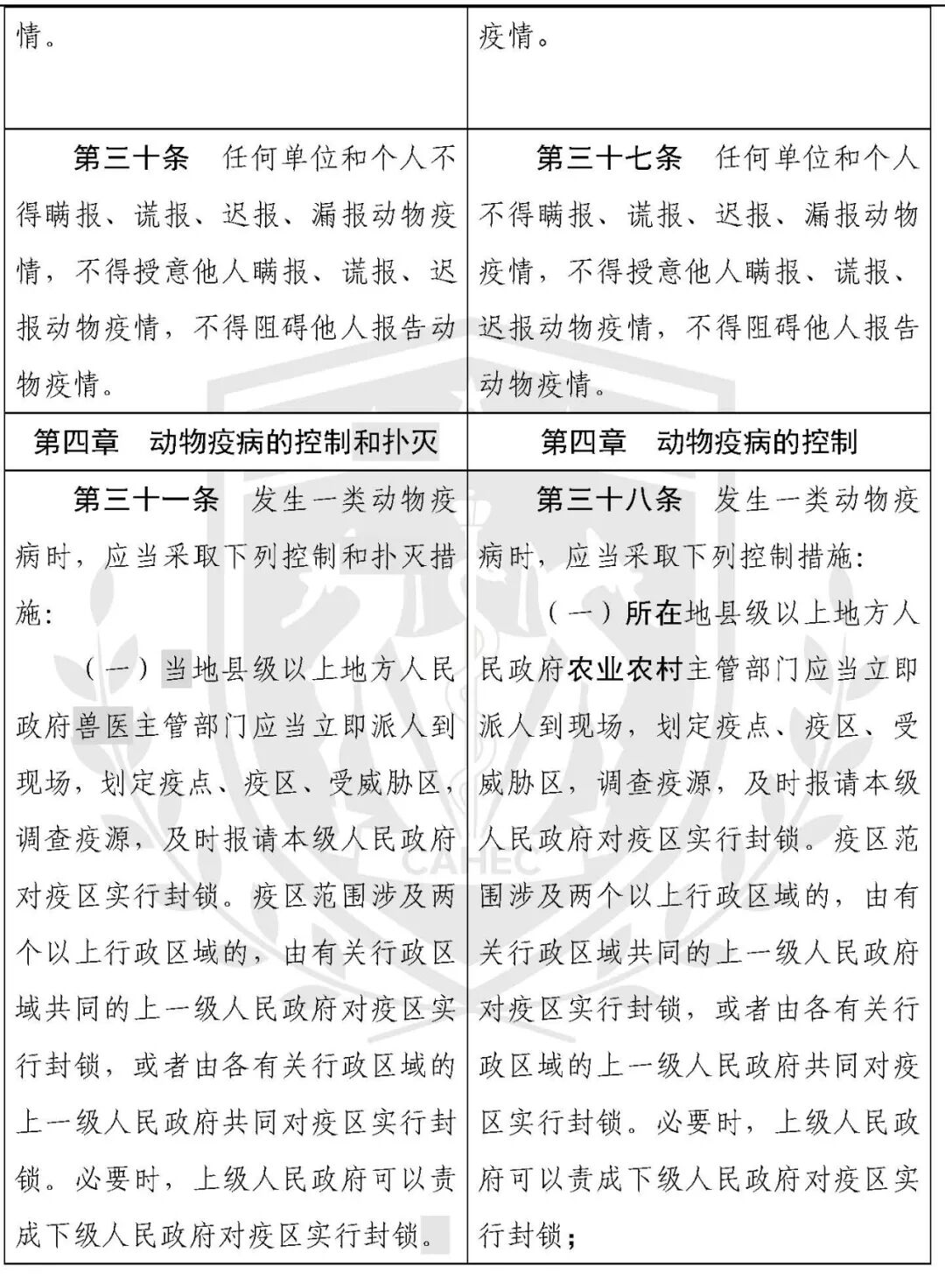
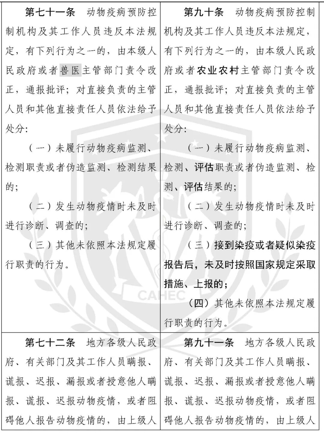
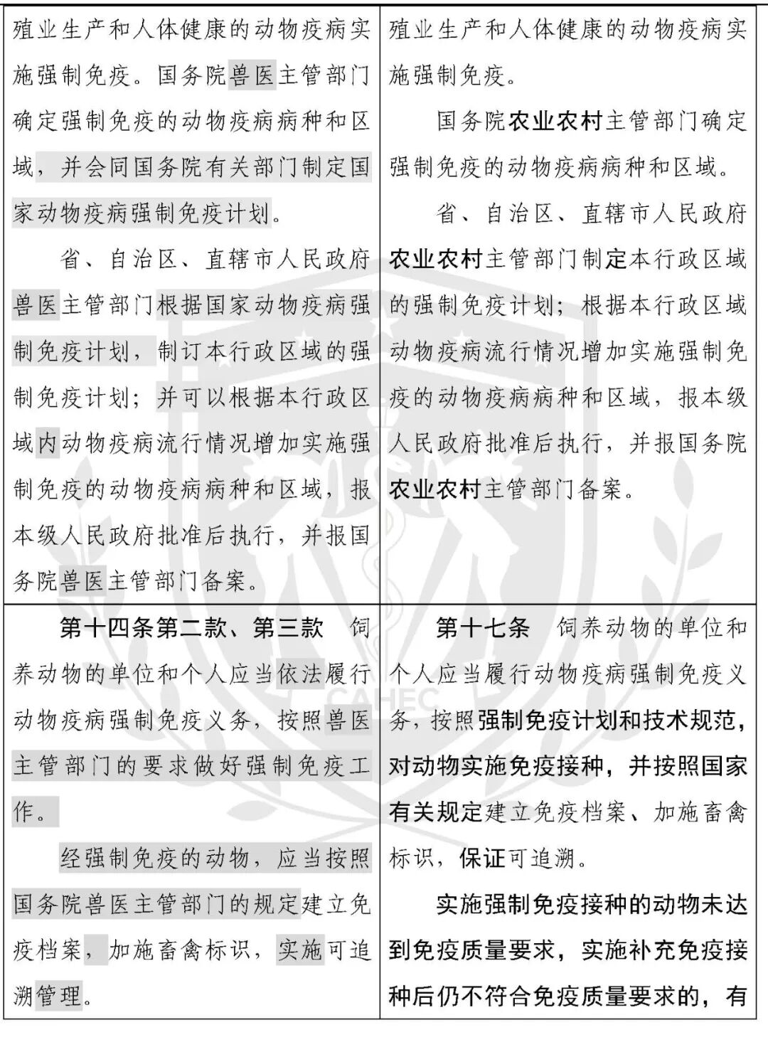
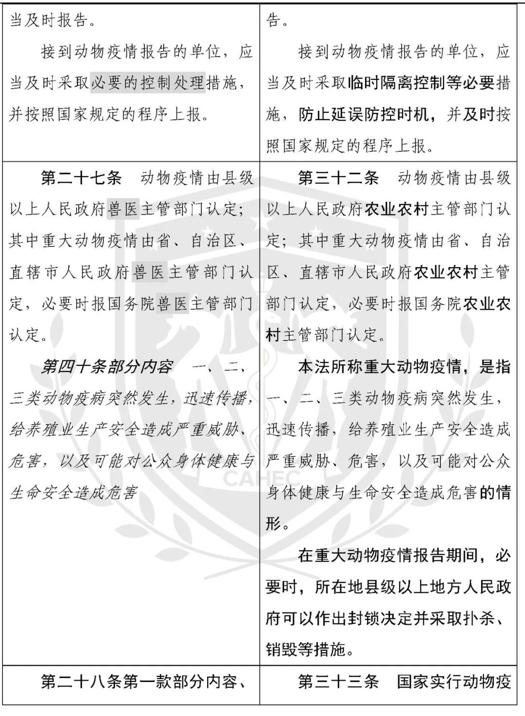
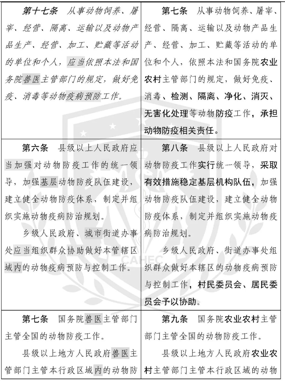
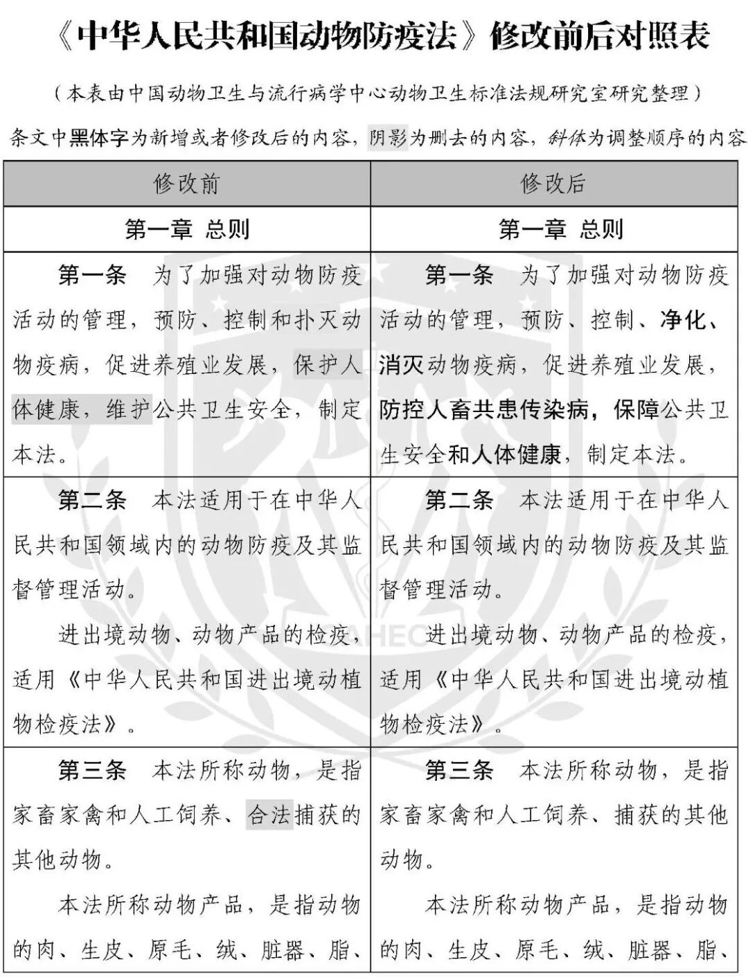
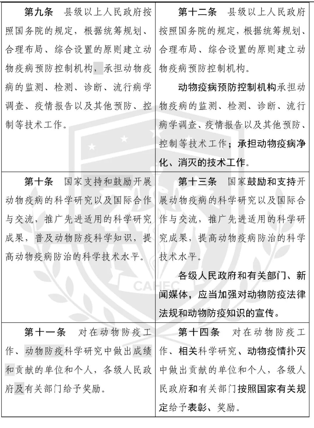
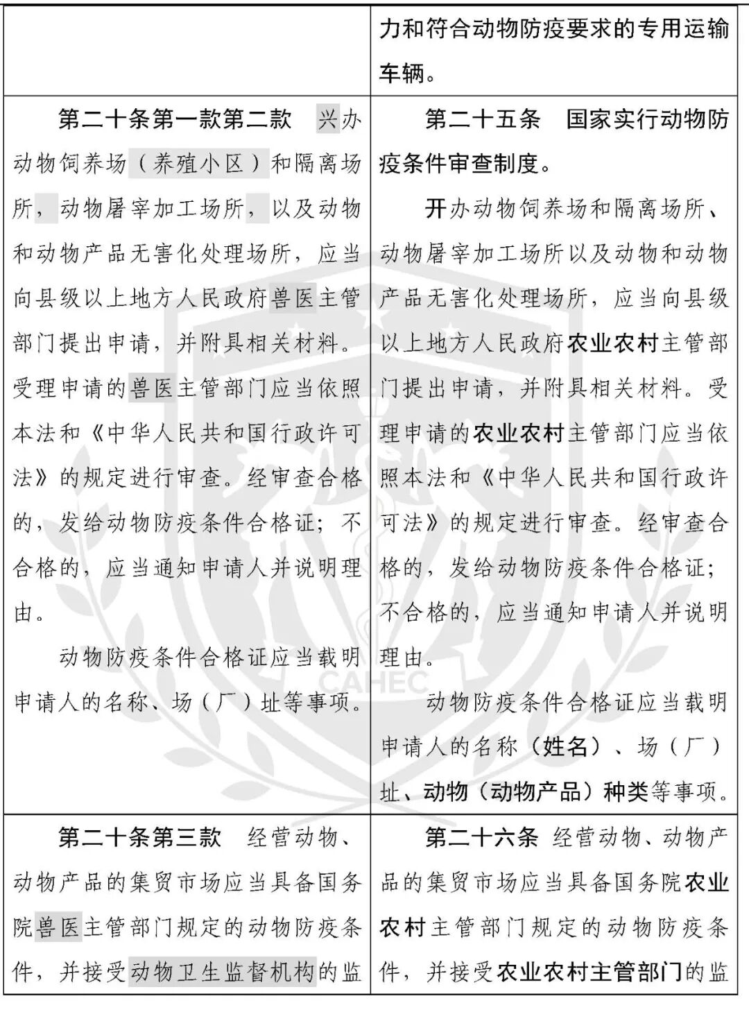
动物防疫法修改对照表
时间:2021-01-26
大
中
小
扫一扫在手机打开当前页面